PA视讯(中国区)官网 - PlayAce
重庆师范大学
加入收藏
首页
网站首图
学院新闻
通知公告
宣传视频
学院概况
学院简介
机构设置
现任领导
联系方式
人才师资
师资队伍
科研团队
教学团队
人才招聘
学科与科研
学科专业
科学研究
研究机构
学术交流
团队建设
本科生教育
专业建设
培养方案
教学研究
教学实践
质量工作
研究生教育
硕士点建设
研究生动态
研究生导师
实验室建设
光电功能材料重庆市重点实验室
光电材料与工程重庆市高校重点实验室
重庆市物理实验教学示范中心
电子信息实验教学示范中心
光电传感器技术虚拟仿真实训中心
党群工作
组织建设
党建动态
教工之家
学生工作
团学动态
招生就业
组织架构
特色活动
校友工作
重庆物理学会
学会简介
新闻
资讯
下载专区
党群工作
组织建设
党建动态
教工之家
当前位置:
首页 >
党群工作 >
党建动态 >
正文
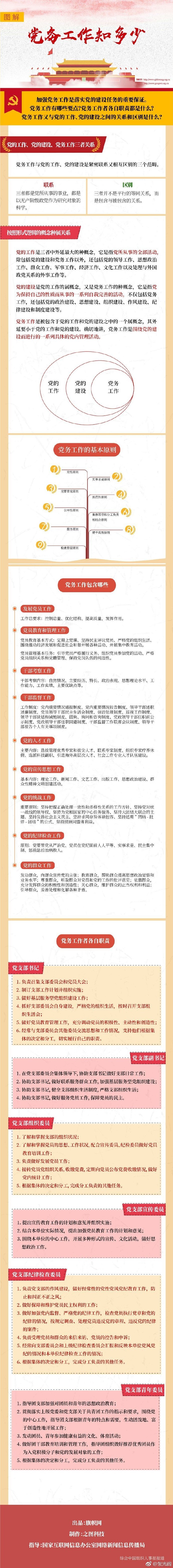
党务工作知多少
时间:2019-03-05
点击数量:
上一条:习近平总书记在全国组织工作会议上的讲话
下一条:习近平总书记在全国教育大会上的讲话